| Dynamikkompressor |
| Startseite -> Bastel -> Dynamikkompressor |
Man kennt das ja: Man hat Lust, ein schönes Stück Musik
zu hören, weiß aber, daß das nicht Nachbarkompatibel ist, wenn man die leisen
Stellen auch noch mitbekommen möchte - wenn die lauteren Passagen dann durch's
Zimmer rumpeln, ist früher oder später Ärger im Anflug.
Als Lösung gibt's
entweder den oder diesen
Dynamikkompressor/Expander, wobei die Expanderfunktion durch eine externe
negative Gittervorspannung wesentlich verbessert werden könnte.

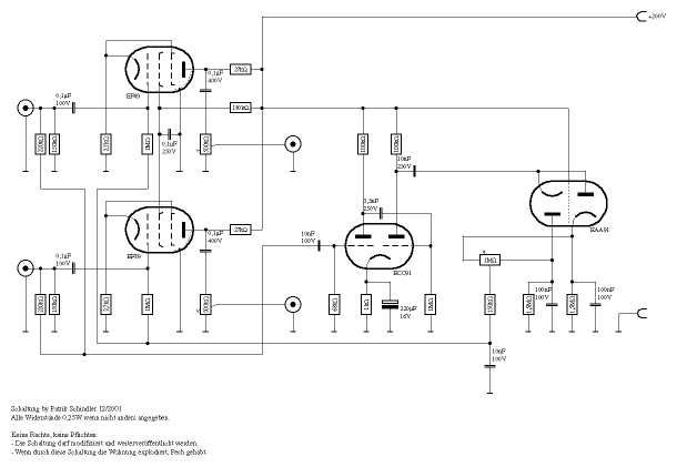
Die Funktion der Schaltung ist schnell erklärt. Von den beiden Eingängen gelangt das Signal auf die jeweiligen Steuergitter der Regelpentoden. Die 150 kΩ Eingangswiderstände fungieren hierbei zusätzlich als Entkopplung (in Verbindung mit den 220 kΩ zur Kanalmischung). An der Anode wird das Signal ausgekoppelt und über Trimmpotis den Ausgangsbuchsen zugeführt. An den Trimmern kann man einstellen, wie stark das Signal zwischen Eingang und Ausgang verstärkt werden soll (wenn überhaupt).
Die NF-Spannung wird über 2x 220 kΩ
Widerstände an das Steuergitter der ersten Triode der Verbundröhre ECC91
angelegt. Der relativ niedrige Gitterableitwiderstand sorgt für eine gute
Entkopplung der beiden Kanäle untereinander. Der kleine Koppelkondensator von
3,3 nF verhindert Regelschwingungen. Nachteil ist, daß Baßpassagen fast
nicht in den Regelvorgang eingehen, was in der Praxis allerdings wenig stört.
An der 2. Anode der ECC91 wird das Signal über 10 nF ausgekoppelt und
auf je eine Anode und eine Kathode der Doppeldiode EAA91 gegeben. An deren
gegenüberliegenden Elektroden wird das Signal mit 1,5 MΩ und
100 nF gesiebt und auf die beiden Festanschlüsse des Einstellpotis
gegeben. In Mittelstellung des Potis heben sich die beiden entgegengesetzten
Spannungen auf und der Kompressor fungiert als einfache Verstärkerstufe.
Vom
Schleifer des Potis wird nochmals über 150 kΩ und 100 nF
entkoppelt. Danach gelangt die Regelspannung auf die Ableitwiderstände der
Pentoden, um so deren Verstärkung zu regeln.
Wie oben schon erwähnt, verbessert sich der Expandereffekt durch eine separat erzeugte, negative Vorspannung, welche die Steuergitter der EF89 auf einem mittleren Niveau hält (ca. -20 V). Die Kathodenwiderstände können dann durch 1 kΩ ersetzt werden. Die Einspeisung der Vorspannung wird an den Fußpunkten der Siebglieder der EAA91 angekoppelt: Kondensatoren wie Widerstände werden von Masse weggenommen und stattdessen direkt an die Vorspannungsquelle angehängt.
Statt EF89 können auch EF85 oder EF183 verwendet werden,
wenn man die Pinbelegung kompatibel hält. Bei der EF89 ist anstelle von Kathode
bei der EF85/183 die Abschirmung nochmals angelegt. Wer alles in Miniaturröhren
auslegen will, ist herzlich eingeladen, EF93 zu verwenden. HiFi Freaks können
auf die seltenen EF83 zurückgreifen.
Ebenso kann man die EAA91 durch 2
Universaldioden 1N4148 oder ähnliche wegrationalisieren. Die ECC91 muß auch
nicht unbedingt verwendet werden, hier tut's so ziemlich jede Doppeltriode,
ECC81 oder ECC82. ECC83 dürfte eine zu hohe Verstärkung besitzen, sodaß die
rechte Triode recht schnell in die Sättigung kommt und keine weitere
Regelspannung mehr erzeugt wird, obwohl der volle Pegel eingangsseitig noch
längst nicht erreicht ist.
Das Langwierigste an der Sache dürfte die Selektion der Regelröhren sein. Selbst fabrikneue Röhren haben manchmal genügend Streuungen, um beide Kanäle unterschiedlich herunter zu regeln. Hier hilft nur eine große Sammlung an Röhren, ein guter Kopfhörerverstärker zum Testhören, Musik mit ausreichend Dynamik und Geduld. Zum Selektieren habe ich von Eric Woolfson die Freudiana verwendet, dort das erste Stück (ja, der Name taucht meistens mit Alan Parsons zusammen auf).
Gesamtansicht von vorne |
Das ganze von Innen, Chaos, welches mangels Lötstützpunkten doch recht abenteuerlich wirkt. |
| © by Patrik Schindler <webhamster@pocnet.net>, 1999-2025 |