| PL36-Endstufe |
| Startseite -> Bastel -> PL36-Endstufe |
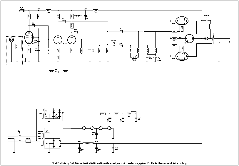
In der Röhrenvergleichstabelle wird die PL36 im Gegentaktbetrieb mit interessanten Daten ausgewiesen. Bei geringerer Schirmgitterspannung ist eine höhere Leistungsentnahme als bei der neueren PL504 möglich. Der Ausgangswiderstand stimmt mit EL3 überein, damit können die gleichen Ausgangstrafos verwendet werden.

Meßwerte liefere ich bei Gelegenheit mal nach. Das Aufnehmen der Meßkurven verschlingt einiges an Zeit.
| © by Patrik Schindler <webhamster@pocnet.net>, 1999-2025 |